Vue

MVOP3 WBI

Bc. Matěj Cajthaml ©

Smíchovská střední průmyslová
škola a gymnázium

icon

Webové aplikace

  • interaktivní webová aplikace
  • chová se jako aplikace
  • kompletní systém
  • často i desktopové / mobilní aplikace (Discord, Spotify, ...)
  • Foodora, ČSOB IB, Google Drive, Trello, (školní portál)

Tvorba takové stránky v čistém JS by bylo těžké.

Správa

  • spousta souborů
  • různé části se vážou na sebe
  • opakování kódu
  • různé reference na stránku (identifikátory, třídy, ...)

Jaké je řešení?

Webové frameworky

Webový framework

  • předpřipravená knihovna k vytváření prostředí
  • způsob vytvoření ucelené aplikace
  • většinou používá různé šablony a vnich JS
  • různé návrhy — předpřipravené věci
  • např. Vue, React, Angular, Svelte

Vue

Vue

Vue

  • především jednostránkové stránky (jedno HTML)
  • umí i více
  • většinou jako frontend — pracuje na klientovi
  • umí i na serveru (tzv. SSR)

Vue

  • velmi malé a rychlé
  • dobrá komunita — spousta knihoven a možnost studia

Vue lze instalovat & používat jako Node.js balíček... to je zvláštní, ne?

Prozatím v .HTML souboru pomocí JS skriptu.

Vue používá jazyk velmi podobný HTML pro tvorbu šablon.

Ahoj světe!

Práce s JS uvnitř šablony

Reaktivita

  • Vue automaticky hlídá na čem jsou dané elementy vázané
  • když se dané data změní, překreslí se daný element

Direktivy

  • způsob manipulace se šablonou
  • překladač (compiler) poté zpracuje na funkční část kódu
  • v podstatě atribut
  • začíná v-

Direktiva v-bind

  • vloží nějakou hodnotu dovnitř atributu na prvku
  • za smth uvnitř v-bind:smth se dává jméno atributu, kterému bude nastavena hodnota
  • např. v-bind:class, v-bind:style, ...

Direktiva v-if

  • z výrazu vyhodnotí, zda se má daný blok vykreslit
  • boolean hodnota / výraz

Direktiva v-model

  • funguje pouze na input, textarea, select
  • když se hodnota změní v daném inputu, změní se i jako proménná v kódu
  • všechny místa, kde se proměnná používá se překreslí

Vazby

Práce

Vytvořte webovou aplikace, ve které bude jeden input. Když do daného inputu napíšete Kočka, na stránce se zobrazí kočka. Když do něj napíšete pohádku, zobrazí se pohádka.

Cykly

Při tvorbě cyklů je nutné nastavovat pomocí v-bind:key klíč jednotlivého předmětu — často index. Proč?

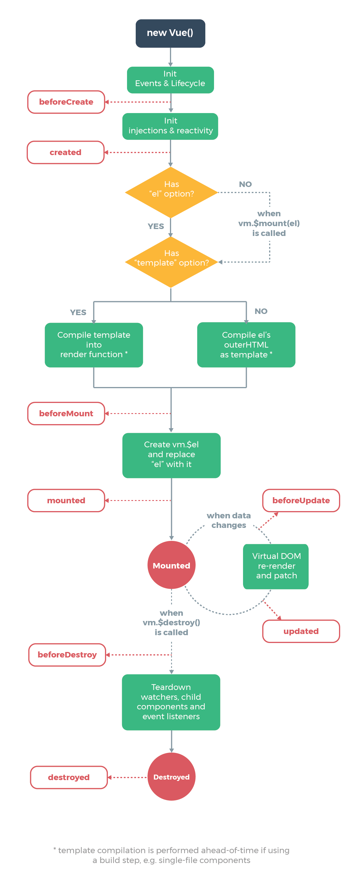
Vue instance

  • hlavní instance nám říká, že vůbec Vue existuje
  • data — data, které lze používat v šabloně
  • created() — funkce, která se zavolá po tom, co je daná Vue instance vytvořena
  • mounted() — funkce, která se zavolá po tom, co se daná Vue instance vykreslí do stránky
  • destroyed() — funkce, která se zavolá po tom, co se daná Vue instance zruší
  • updated() — funkce, která se zavolá po tom, co se něco ve Vue instanci změní

Události

Události

  • další věc, co Vue umí je přiřadit nějakému prvku událost
  • když daná událost nastane, stane se něco jiného
  • definujeme metodu (stejně jako addEventListener)
  • máme k dispozici proměnou e
  • používatelné metody definujeme ve vlastnosti methods

Co říkáte na Vue?

Základy máte za sebou.

Nyní praxe!

Evidence koček

Práce

Vytvořte Vue aplikaci na evidenci jmen koček. Jména koček budeme moci přidávat (musí být unikátní) a odebírat. Prazdné jméno nepůjde přidat.

Evidence koček

Vytvořte Vue aplikaci na evidenci jmen koček. Jména koček budeme moci přidávat (musí být unikátní) a odebírat. Prazdné jméno nepůjde přidat.

Otázky

Práce

Rybáři

Práce

Zkrácené zápisy

Některé zápisy direktiv se často opakují a dlouhé názvy nejsou zrovna přehledné.

Místo v-bind:attr="value" můžeme psát :attr="value".

Místo v-on:event="fnc" můžeme psát @event="fnc".

Upgraded otázky

Práce

Upravte práci ze začátku hodiny Otázky tak, aby:

  • otázky byly náhodné
  • aby se ukazovalo číslo otázky / počet všech otázek

Proč jsme začali využívat Vue?

Projekty

Projekty

  • projekty v jednom souboru nedávají smysl
  • kód který používáme v scriptu není optimalizovaný pro produkci

Vite

  • správce projektů nejen pro Vue
  • pomocí něj vytváříme, spouštíme a sestavujeme projekty
  • instalujeme pomocí npm
  • instalace se děje automaticky, není potřeba ručně nic instalovat

Vytvoříme si projekt!

  • npm create vite@latest
  • nevybereme žádné balíčky navíce
  • npm install

Co znamená sestavit projekt?

Projekt

  • npm projekt, máme package.json i node_modules
  • index.html
  • public/
  • src/
  • src/assets
  • src/components
  • src/App.vue
  • src/main.js

Soubory .vue

  • speciální soubory
  • známe již z našeho jednoduchého HTML
  • komponenty

Komponenty

  • síla Vue náleží komponentám
  • komponenty můžeme propojovat dohromady a navazovat je
  • můžeme předávat data
  • každá komponenta má své vlastní data, které s nikým nesdílí
  • každá komponenta má template, script a nepovinně style
  • později: další vlastnosti a funkcionality, komunikace s jinými komponentami

Každá komponenta je instancí Vue.

Můžeme tedy definovat data, methods, mounted a další.

Vlastnost components

  • definujeme které komponenty můžeme uvnitř této komponenty využívat
  • tyto komponenty musíme v JS importovat pomocí zápisu
  • import JmenoKomponenty from './JmenoKomponenty.vue'
  • komponenty poté můžeme vkládat pomocí zápisu tagu
  • <JmenoKomponenty></JmenoKomponenty>

Skripty

dev — spuštění (development)

  • zapneme pomocí npm run dev
  • na lokálním počítači spustí webový server s naší aplikací
  • obvykle na nějakém portu 808x

build — sestavení

  • spustíme pomocí npm run build
  • sestaví aplikaci do pár souborů, které můžeme nahrát na hosting
  • sestavuje se do složky dist

Styly

  • jednotlivým komponentám můžeme definovat styly
  • vložíme do souboru .vue tag style vedle tagů template a script
  • tyto komponenty budou však globální právě tehdy, když se komponenta poprvé načte

Styly scoped

  • označíme styly jako určené pouze pro aktuální komponentu
  • poté se při načtení komponenty budou používat právě tyhle styly
  • žádný jiný prvek na stránce k nim nebude mít přístup
                        
                    

props — vlastnosti

  • můžeme definovat na Vue instanci
  • definuje jaké parametry můžeme z jiných komponent předávat téhle
  • určujeme jméno (což bude k dispozici jako proměnná) a datový typ
  • např. tedy: String, Number, Object
  • později: pokročilá validace dat

computed — vypočítané proměnné

  • můžeme definovat na Vue instanci
  • jsou to speciální proměnné, které se mění v závislosti na jiných datech
  • používáte tedy jako nějaké formátovací proměnné, když nechceme upravovat předešlé data

Použití TS ve Vue

Práce

Společně si vyzkoušíme, jak se dá použít TypeScript ve Vue.

Azla

Práce

  • použití komponent
  • navíce: přidávání předmětů, stránkování

Jak předáme data z rodičovské komponenty do potomka?

props

props

Jak předáme data z potomka do rodičovské komponenty?

Události

  • events
  • způsob komunikace napříč komponentami
  • využívá se i jinde (a skoro všude) k různým účelům
  • ve Vue: notifikace více míst o události

Jak události fungují

  • událost se vyvolá na komponentě
  • rodič může k volání události s jménem připojit
  • při vyvolání se daná funkce zavolá (rodič událost zpracuje)

Vyvolání události

  • každá komponenta může vyvolat událost pomocí .$emit(name, data)
  • každé události nastavujeme pomocí parametrů jméno a nepovinně data

Zachycení

  • při vložení komponenty do šablony můžeme pomocí attributu v-on:name nebo @name zachytit naší událost pojmenovanou name

Hodí se události i na jiné věci než předávání si informací?

Jaké jsou nevýhody tohoto systému?

Události

Práce

Nutné: použití komponent, událostí k předávání informací o notifikaci

Jak předáme data z potomka do rodičovské komponenty?

Příště: kompozice a lepší systém k ukládání dat ve velkých aplikacích.

Opakování z minule

  • události — způsob komunikace mezi komponentami
  • zavolání $emit(name, data)
  • zachycení @name="fnc()"

Jaký problém má tento způsob předávání dat?

Kompozice

Kompozice

  • Composition API
  • nový styl tvoření komponent
  • odstranění možností (data, methods, ...)
  • vše se definuje jako jednoduchý lineární kód
  • znovupoužitelnost & rozšiřitelnost
  • původní systém (Options API) je stále k dispozici, používá však vnitřně kompozici

Použití

  • metoda setup
  • zkrácený zápis <script setup>

V dokumentaci Vue najdete všechny stránky přeložené do Composion API.

Dokumentace

Díky dobré rozšiřitelnosti komponent vznikl různé projekty s různými komponenty pro Composion API, jako je např. VueUse.

Blogovací platforma

Práce

Pomocí Vue 3 a Composition API vytvořte formulář pro přidávání blogových příspěvků a jejich zobrazení.

Jaký je rozdíl mezí ref a reactive v Composition API?

Rybáři

Práce

Options API zůstává ve Vue a neplánuje se odstraňovat.

Jaké jsou nevýhody systému Options API?

Často kombinujeme Composition API s Options API, proč?

Pinia

Pinia

  • knihovna na uchovávání dat
  • k datům mají přístup všechny komponenty
  • každá komponenta může data změnit očekávaným způsobem

(De)centralizované data

  • jaký je mezi nimi rozdíl?
  • centralizované — na jednom místě, spravuje nějaký nadřazený prvek
  • decentralizované — každá komponenta si své data spravuje sama

Jakými způsoby můžeme v komponentě uchovávat data?

Pinia

  • používáme zejména kompozici, ostatní způsoby jsou možné
  • lze si představit jak globální obchod či speciální komponentu
  • ta má stav, uložená data
  • akce se volají a provádějí pokročilé úpravy dat
  • gettery vrací data nějak upravená

Zapnutí Pinia

  • nutné připojit k aplikaci app.use(createPinia())
  • stores definujeme většinou v /stores/

Ukázka store

Přístup

  • store musíme načíst v dané komponentě
  • celá kompozice či metoda setup
  • na dané proměnné máme k dispozici stav a dané akce

Použití store

Tento store může používat jakákoliv komponenta.

Vue.js devtools

  • (minimálně v Google Chrome)
  • vývojářské nástroje
  • dovoluje sledovat Pinia stav, události, komponenty a další

Instalace balíčků

Instalace balíčků

  • dvě možnosti:
    • přidání při vytváření projektu
    • přidání v již existujícím projektu

Při vytváření

  • při vytváření projektu — npm create vite@latest
  • vyberem vue-create
  • vybereme balíček, který chceme přidat
  • balíček se nainstaluje a vytvoří se potřebné soubory

Již existující

  • většinou nemáme automaticky možnost
  • instalujeme pomocí npm a vlastně konfigurujeme

Předěláme úkol Logování do Vuexu.

Co máme ve Pinia ukládat?

Co nemáme ve Pinia ukládat?

Uloží se data, když se znova přenačte stránka?

Lze řešit problém předávání dat mezi komponentami jednodušeji?

Příště vícestránkové aplikace!

Sledovače — watchers

  • speciální metody
  • mají za úkol sledovat proměnné komponenty
    • data, computed, props, ...
  • když se daná proměnná změní, zavolá se funkce

Na co by se mohli sledovače hodit?

Ukázka

Použití

  • při přihlašování
  • změna klíčových dat

Kde na svém portálu používám sledovače?

SASS uvnitř Vue

  • balíček (stejně jako Vuex)
  • můžeme psát SCSS/SASS uvnitř komponent
  • a nebo i globálně
  • instalujeme přímo při vytváření projektu — balíček sass

V komponentách

stále můžeme využívat scoped

Problém v SASS: v komponentách se špatně hledají soubory na importování.

Globálně

  • ve složce assets si můžeme vytvořit SASS soubory
  • soubory mezi sebou linkujeme
  • styly zapneme v souboru main.js

Zapnutí

SASS ve Vue

Práce

Zkuste si ve Vue zapnout SASS a vytvořit si základní strukturu. Tedy, soubor na proměnné, jednotlivé komponenty či sekce. Společně soubory nalinkujte a zapněte. Vaše styly otestujte.

Programové styly

  • styly můžeme přidávat i programově
  • pomocí vlastnosti style
  • uvnitř <template> pomocí v-bind

Programové styly

Vícestránkové aplikace

  • aktuální Vue co známe, má jen jednu stránku
  • balíček Router nám dovoluje definovat více stránek
  • jednotlivé stránky jsou reprezentovány jako komponenty
  • instalujeme přímo při vytváření projektu
  • https://router.vuejs.org

Po instalaci

  • nová složka views/
  • nová složka a soubor router/index.js
  • aktivace balíčku v main.js

Definice stránek

  • definujeme jednotlivé stránky předem
  • určujeme:
    • na jaké adrese se nachází
    • jak se jmenují
    • jaká komponenta je pro ně určena

router/index.js

router-view

  • místo, kde se komponenty vykreslí
  • mění se dle aktuální stránky
  • App.vue si můžeme představit jako obal na celou stránku

Co se tedy v App.vue má nacházet?

router-link

  • vytvoří odkaz na předdefinou stránku
  • můžeme přímo zadavát odkaz
  • nebo používat obecný zápis
    • tím definujeme místo adresy název dané stránky

Zápisy

Jak se tyto zápisy liší?

Parametry v definicích cest

  • v definicích cest můžeme přidat parametry
  • parametr se zobrazí v URL a můžeme je číst v parametrech

Zápisy

Co se stane, když je parametr definován ale nepošleme ho?

Router v kódu

  • v celé aplikací máme k dispozici:
    • this.$router — samotný router, nastavení, přesměrování, ...
    • this.$route — aktuální stránka (routa)
  • z this.$route.params (objekt) můžeme číst jednotlivé parametry
  • v kompozici alternativa useRoute a useRouter

Programové řízení routeru

  • pomocí this.$router.push(data) můžeme přesměrovat stránku
  • dovnitř dáváme stejné data
    • /user/1
    • { name: "user", params: { id: 1 }}
  • existuje např. ještě:
    • this.$router.replace
    • this.$router.go
    • k čemu slouží?

Způsoby směrování (History modes )

  • způsob, jak se bude router směrovat
  • dva základní způsoby:
    • hash — routování pomocí #, např. #/user/1/profile
    • normal — routování pomocí /, např. /user/1/profile
  • dokumentace

Jak se tyto způsoby liší?

Normální mód potřebuje další nastavení serveru, které například není možné.

Když klikneme na odkaz z Routeru, přenačte se stránka odznova?

Jak si lze mezi jednotlivým stránkami předávat data?

Přenačtení

Práce

Vytvořte (použijte) projekt, ve kterém bude jedna stránka (routa) s jedním parametrem. Do komponenty stránky přidejte jeden text (hodnota parametru) a dvě tlačítka, kde každé bude ukazovat na aktuální stránku ale s různými parametry.

Co se stane, když budeme klikat na tlačítka? Bude se daná komponenta znovu vytvářet?

Jak lze upravit komponentu, aby reagovala na změny?

Vnořené routy

  • obyčejně: vytváření lineárních stránek
  • hierarchický systém
  • nutné opakovaně používat router-view
  • definujeme v routes/index.js v children
  • Dokumentace

Kde se tyto vnořené routy hodí?

Ukázka

DOM ve Vue nepoužíváme. Proč?

Rychlý zápis tříd

Rychlý zápis stylů

Sestavení Vue aplikace

  • soubory .vue nejsou v prohlížeči zobrazitelné
  • npm run dev nám při změně naší aplikaci sestaví znovu
  • chceme-li nahrát webovou stránku, musíme jí sestavit
  • npm run build

Co vlastně sestavení dělá?

  • vezme soubory a ty zredukuje na balíčky
  • jednotlivé komponenty se uloží do JS kódu, který umí dle našich šablon generovat HTML, které se vkládá do stránky
  • reálně sestavená aplikace obshauje pouze HTML, který najedeme v public/index.html s odkazy na JS balíčky
  • v případě, že používáme balíčky se zabalí společně se JS

Sestavená aplikace neobsahuje nepoužíváne assety a celkově věci pro development.

Když aplikaci sestavíme, Vue automaticky počítá, že se bude nacházet na hlavní složce domény — https://smth.cz/. Toto chování lze změnit.

Změna hlavní složky

V hlavní složce založíte soubor vue.config.js ve kterém nastavíte následující:

Pokud používáte vue-router a máte nastavený jiný mód než hash, je nutné nastavit správně server, aby Vaše požadavky uměl zpracovat.

Mód history je modernější a lepší pro SEO. Na mém hostingu či na GitHub Pages to nelze nastavit.

Děkuji za pozornost!

  • matej.cajthaml@ssps.cz
  • https://ssps.cajthaml.eu/